《蒸发冷却技术的历史演进和发展趋势》
内容概览
Preview
01
02
03
04
05
前言
蒸发冷却技术的概念
直接蒸发向间接蒸发的演进
间接蒸发冷却未来发展趋势
结束语
一.前言
数据中心作为数字经济的基础设施,其能耗问题日益严峻,冷却系统能耗占数据中心总能耗的30%-50%。
为应对“双碳”目标与运营成本压力,高效绿色冷却技术成为行业焦点。因蒸发冷却技术能效远高于传统机械制冷,已成为数据中心的主流冷却解决方案。

二.蒸发冷却技术的概念
(1) 蒸发冷却技术的基本概念
蒸发冷却技术核心原理是利用水蒸发吸热的物理现象,降低空气温度,从而减少空调压缩机能耗,实现高效自然冷却。

其本质是利用水作为制冷剂,通过物理变化带走热量,能效比远高于传统制冷方式,是实现数据中心节能降耗的关键技术路径之一。
(2) 关于利用“蒸发冷却技术”的相关政策
近年来,国家密集出台政策推动数据中心绿色低碳发展。
2022年7月4日,工信部等六部门发布的《工业能效提升行动计划》明确提出:因地制宜采用蒸发冷却等高效制冷技术。
三.直接蒸发向间接蒸发的演进
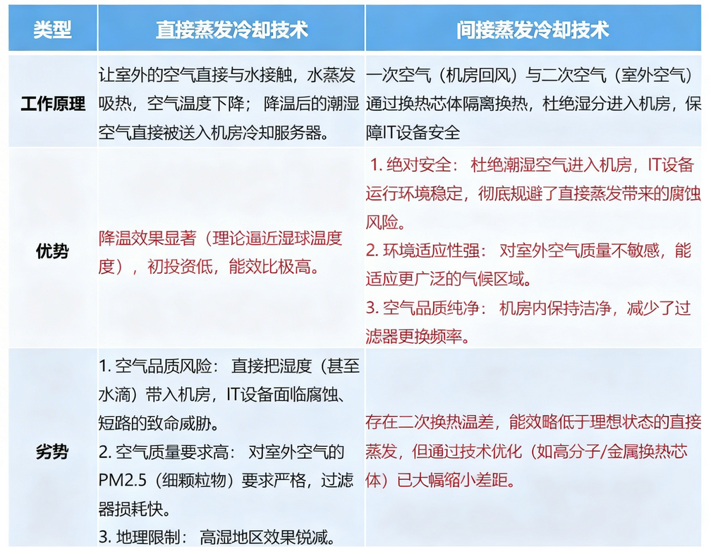
(1) 直接蒸发冷却和间接蒸发冷却
☑直接蒸发冷却,是指室外空气直接与水接触,通过水分蒸发吸收热量,降温后直接送入机房。

☑间接蒸发冷却则通过换热器将待冷却的空气(室内循环风)与蒸发冷却过程隔离开。室外空气与水接触降温,然后通过换热器带走室内循环风的热量,室内风保持洁净、干燥,不受室外环境影响。其核心在于实现了“水”与“风”的物理隔离,解决了直接蒸发技术对机房环境的潜在威胁。
(2) 应用直接蒸发和间接蒸发冷却的优劣

(3) 小结
☑直接蒸发:为节能而拥抱潮湿空气,可能牺牲设备可靠性。
☑间接蒸发:为节能而隔离潮湿空气,守住安全底线。
◾核心价值:在追求能效的同时,间接蒸发通过物理隔离,在节能与安全之间找到了最佳平衡。它保障了IT设备的长期可靠运行,符合数据中心核心诉求。
四.间接蒸发冷却未来发展趋势
(1) 应用间接蒸发冷却空调机组的现状分析
据市场调研机构统计,2024年全球间接蒸发冷却技术市场规模约为11.33亿美元,预计到2031年将达到31.9亿美元,年复合增长率为16.1%。中国市场增速高于全球平均水平9个百分点。
该技术的应用已从单一产品向集成化冷站演进,实现了系统全链路优化。前五大厂商市占率从2023年的51%升至2025年的67%,市场集中度持续提高。
(2) 应用间接蒸发冷技术的数据中心将向智算中心转型
随着AI大模型训练和推理需求的爆发式增长,传统数据中心正加速向智算中心演进。智算中心的核心特征是部署高功率密度的AI服务器(单机柜功率可达20kW-100kW),这对冷却能力提出更高要求。
间接蒸发冷却技术基于风冷架构,在协调液冷技术时存在着诸多实施难题。应用间接蒸发冷却技术的数据中心如何适应智算中心高弹性、快速部署的需求,将成为亟需破解的技术难题。
(3) 风冷与液冷共存的新型冷却态势
展望未来,随着人工智能趋势深入发展,智算中心单机柜功率密度持续攀升。间接蒸发冷却技术不再作为独立的冷却手段,而是与液冷技术深度融合,形成“风冷+液冷”的协同冷却架构。
这种“风液融合”的新型冷却态势,既利用了液冷在超高密度场景下的高效传热能力,又发挥了间接蒸发冷却作为自然冷源的高效散热优势,是应对未来智算中心热挑战的必然趋势。

五.结束语
数据中心蒸发冷却技术经历了从直接蒸发到间接蒸发的演进,在政策与能效需求的双重驱动下,已成为行业主流。
当前,它需要积极融入智算中心建设,并展现出与液冷技术深度融合的广阔前景。这种“风冷为基、液冷为核”的协同模式,将为数据中心应对未来的高密度挑战提供了关键路径。










